英雄联盟单局视野得分达到35或以上任务攻略
作者:佚名 来源:57自学网 时间:2023-07-26
英雄联盟中的视力分数是如何计算的?最近,游戏中出现了一系列新任务。很多内容让玩家第一眼就非常好奇。他们不知道其中隐藏着什么有趣的东西。需要玩家慢慢摸索。下面为大家带来英雄联盟单场视力达到35点以上的任务攻略。
英雄联盟单场视力分数35以上任务攻略
打开人机,和冰无关的话拍一下大大小小的龙,去野区找搜索果射击,多买点真眼跑到对面去。
还有就是随机选英雄,人机混搭,直到工资变了,在家买眼石,种在各地的草丛和野怪营地里。
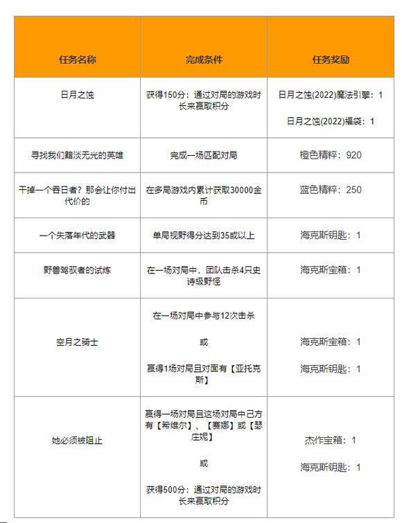
日蚀任务:
游戏里有星蚀英雄应该就够了(也可以在人机对面)。星蚀英雄分别是天使、赛娜、剑魔、轮妈妈、猪猪女孩
如何完成任务:
日月食获得150 积分:根据游戏时长获得积分
找到我们暗淡无光的英雄完成一场牵线搭桥比赛
杀死一个噬日者?这将花费你在多场比赛中积累30,000 金币
失落时代的武器单轮视力达到35 或更高
野兽骑士的试炼在一场比赛中,团队击杀了4 只史诗级怪物
天月骑士在一场比赛中击杀12 人或赢得一场对阵亚托克斯的比赛
必须阻止她赢得一场与Sivir、Senna 或Sejuani 并肩作战的比赛或获得500 分:根据比赛进行的时长获得积分
- 上一篇:第七史诗扭曲亡灵凯隆角色介绍
- 下一篇:洋葱骑士团钓鱼图鉴大全一览
