这就是江湖小游戏有哪些诀窍
作者:佚名 来源:57自学网 时间:2025-09-28
进入世界时,每个步骤都充满了挑战和机遇。为了帮助所有英雄在这个武术界取得更好的立足点,以下将详细介绍江户迷你游戏的技巧和游戏策略。
这是整理江户游戏的诀窍
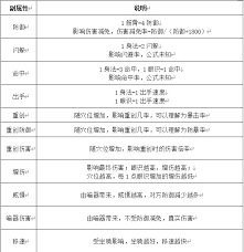
在这个世界上,诀窍是胜利的关键。首先,在bagua组中,您只需要转到右上角即可触发及时文字并获得重要的线索。 Tang Sect挑战需要保持静止,并使用气和鲜血与隐藏的武器(如飞雨)竞争。当Qi和血液在后期足够高时,站立仍然成为最佳价值。木狗通常出现在叉子和道路交叉口。如果入口处没有木狗,它可能只包含死胡同或银色,并且无需深入。
恶人谷与梨园探索
当小人是一个坏人时,您需要对帮助拳击来帮助保护自己的利益的骑士保持警惕。进入梨花园时,请注意周围的声音,这可能是敌人潜伏的线索。
祁连山战斗策略在Qilian山战役中,敌人越长,攻击力量就越高。如果力量不足,请优先解决此类敌人,并保护第一种可能的形成眼,以延迟战斗时间。
玲珑棋局与九华地宫linglong国际象棋游戏需要仔细考虑。您可以在脑海中进行屏幕截图或描述它,然后在确认正确的情况下采取行动。在Jiuhua Underground Palace中,首先将现有灯笼点亮,并保留它们的次数,直到可以解决国际象棋游戏。
辽东奇袭与公输密室挑战在Liaodong的惊喜攻击中,固定了滚动木波的数量,被击中不会影响随后的战斗和奖励。它是增加气值和血值并增加抵抗罢工能力的关键。在公共安全室,调整隐藏武器的方向并不容易。一种更明智的方法是将隐藏的武器放在中间,并准确抓住将其射击的机会。
襄阳戍守与阵营解救在Xiangyang的战场上,令人惊讶的士兵和技巧的技巧必须与精英士兵和将军结合在一起,招募高质量的骑士至关重要。营救营地时,地图上的篝火不仅美化了环境,而且还增加了视野,为营救同伴提供了便利。
通过掌握这些技巧和游戏策略,我相信每个骑士都可以在这个世界上打破自己的世界。
- 上一篇:银河境界线六星角色排行一览 强力六星角色推荐
- 下一篇:最后一页
