本站为您带来边锋员工中心app下载资源。这是由边锋内部打造并推出的移动办公服务平台,集公司最新资讯、政策、工作安排等功能于一体,享受数字化、便捷化的移动办公服务!
边锋员工内部办公平台,提供最新的公司新闻、政策、业务等功能服务,开创便捷的数字办公时代。
:
1.单击上面的按钮下载并安装”边锋员工中心
2.如果安装失败,请先删除旧的员工中心和令牌。
3.如果点击没有反应,请在您的浏览器中打开此页面,然后单击上面的按钮下载。
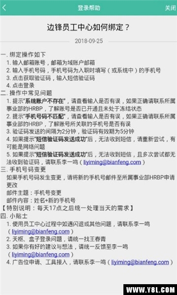
I .绑定操作如下
1.输入电子邮件帐户,这是域帐户电子邮件。
2.输入手机号码,就是录用时填写的(或系统中的)手机号码。
3.点击获取验证码,输入短信验证码。
4.单击登录
二。运营中的常见问题
1.提示“系统账号不存在”。请检查输入是否错误。如果是正确的,请与该司的HRBP联系,以查明该账户是否已经开立并且没有被冻结。
2.提示“手机号不符”。请检查输入是否错误。如果是正确的,请联系分部的HRBP,了解与该账号相关的手机号码是否有误。
3.发送验证码间隔2分钟,验证码有效期5分钟。
4.如果提示“短信验证码发送成功”后无法收到短信,请重试,可能是网络问题。
5.如果提示“短信验证码发送成功”,则无法接收短信,多次尝试也无法接收验证码。


