布谷天气老人语音版是一款专门为老年人提供的闹钟软件。还可以查看天气,让天气预报变得更加简单。具有智能语音播报,时时更新天气情况。它非常强大。每天都有更新,有兴趣的话就下载吧。
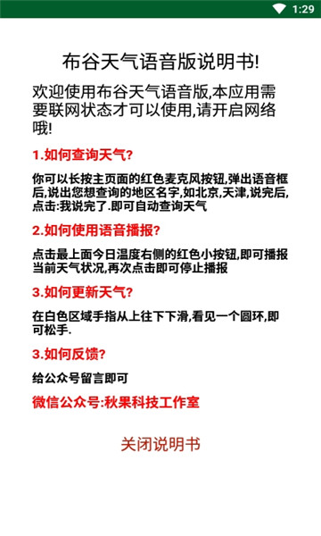
如何查看天气?
您可以长按首页红色麦克风按钮,弹出语音框,说出您要查询的地区名称,例如北京、天津等。说完后点击“我完成”即可自动查询天气。
如何使用语音播报?
点击顶部今日气温右侧的红色小按钮,即可播报当前天气状况。再次单击可停止广播。
如何更新天气?
在白色区域从上到下滑动手指,当看到戒指时松开。
1. 按住主页上的红色麦克风按钮,弹出语音框,说出您要查询的地区名称,例如北京、天津。说完后,点击我完成,即可自动查询天气。
2、点击上方今日气温右侧的红色小按钮,即可播报当前天气情况。再次单击可停止广播。
3. 在白色区域,用手指从上到下滑动,可以看到一个戒指。放手,你就能快速有效地度过难关。
是一款可以让老年人轻松获取天气信息的软件。它具有强大的语音功能,对于视力不好的老人来说非常贴心。只需点击一下,即可通过语音模式了解温度和衣物指数。等待详细数据。
布谷天气老人语音版一款专为老年人打造的语音闹钟软件。该软件在布谷鸟天气的基础上进行了修改,增加了语音内容,让查看天气变得更加简单。对于某些人来说,您还可以在软件中设置预定的天气广播。如果您有兴趣,请下载这个布谷天气老人语音版!


