通信行程卡app最新版是一款非常方便的手机行程查看软件。通过通信行程卡app最新版可以查询自己的索道区域和各种出行信息,实时掌握运行轨迹。该软件支持移动、联通、电信登录。如果你需要,请下载一个给你的朋友。
通信行程卡app最新版功能
1.把自己的旅行日记给工作人员看,让自己快速通过;
2.以上问题免费快捷,可以随时提问;
3.可以随时在手机上查询,查询非常轻松快捷,让您出行顺畅;
4.可以关注一下自己之前去过的地方,更好的了解自己的接触历史。
用手机可以查看自己最近一次出行的详细记录,最近半个月到一个月的记录。
通信行程卡app最新版应用亮点
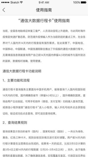
1.《通信大数据行程卡》基于电信大数据,三大运营商统一接口。只需要填写手机号,验证码,确认授权即可。不会收集身份证号码、家庭地址和其他个人信息。操作更简单、更安全,用户隐私得到充分保护。
2.《通信出行卡》分析手机的信令数据,通过用户手机所在基站的位置获取。信令数据的收集、传输和处理是自动化的,有严格的安全和隐私保护机制,搜索结果可以实时获得。实用。
通信行程卡app最新版软件优势
1.安全可靠:“旅行卡”服务需要个人授权和短信验证。不收集身份证号、家庭住址等其他信息。
2.全国覆盖《行程图》数据覆盖全国,全国通用,不受省市等地区限制。
3.操作简单:用户只需扫描二维码或进入微信小程序,输入手机号并短信验证即可提问。
4.国际化功能:可以查看中国手机号前14天的行程。
5.动态更新:每天都会进行新的计算处理,包括用户的最后一次出行。
6.客观准确:“旅行卡”服务基于个人手机的信令数据,在运营商后台进行计算处理,更加真实准确。
通信行程卡app最新版使用说明
并注册“交通出行卡App”,填写手机号和确认码,即可获得最近14天停留时间超过4小时的地方的出行凭证;根据住宿情况可以拿绿卡,也可以拿红牌。
通信行程卡app最新版使用场景
1.在机场和海关检查旅行路线;
2.核实社区出入路线;
3.查看进出园区的旅游行程;
4.查看公共交通工具的行程;
5.其他需要个人行程证明的场景。
通信行程卡app最新版常见问题
1.《行程卡》大家都能用吗?
只要你有手机,并且是中国电信、中国联通和中国移动的用户,就可以使用这项服务。此外,新帐户用户可以在14天后使用该服务。
2.「行程卡」是否只显示归属地?
“行程地图”可以显示用户最近14天去过的国家(地区),以及在该国停留时间超过4小时的城镇信息。
3.“我什么时候可以使用‘旅行卡’?
“旅行卡”用于帮助复工的用户证明最近去过的地区。因此,雇主和社区管理部门在检查农民工的行程时可以使用它们。
通信行程卡app最新版二维码规则
红牌:新冠肺炎确诊或疑似患者(数据来源:卫健委)
橙卡:新冠肺炎确诊或疑似患者的密切接触者
黄牌:41个国家和地区:美国、西班牙、意大利、德国、法国、英国、伊朗、土耳其、比利时、荷兰、瑞士、加拿大、巴西、俄罗斯、葡萄牙、奥地利、以色列、韩国、瑞典、爱尔兰、印度、厄瓜多尔、澳大利亚、智利、秘鲁、挪威、波兰、日本和捷克。
绿色地图:其他区域
通信行程卡app最新版软件评估
通信行程卡app最新版这个软件可以让你实时查看你的索道名额,查看你的健康码状态,非常方便实用。


